
出品丨搜狐财经
作者丨李文贤
近日,一款5.86万元的白酒因售价高昂引发热议。
这款价格超过飞天茅台49倍的产品名为“听花酒”,由宜宾听花酒业发展有限责任公司(简称“听花酒业”)生产,西藏春天酒业有限公司(简称“西藏春天”)经销,被网友戏称为“天价”白酒。
官网信息显示,听花酒总设计师为青海春天董事长张雪峰。作为“冬虫夏草第一股”,青海春天曾将“虫草卖得比黄金还贵”。张雪峰也因此一战成名,被业界称为“营销大师”。
对于超高售价,官方客服表示精品装的原酒是特级的醇熟老酒,“只有1/16的精华酒体才能被酿造成为精品,每一滴都是精华”。
听花酒业官网和官方公号刊登的多篇报道中提到,喝听花酒能产生唾液,从而实现抵抗、修复酒的损害。同时可以提升免疫指标、深度睡眠比例、男性功能指标等。
对于听花酒业宣传的“定向菌二次发酵、精馏浓缩、制化增益”等酿造工艺,多名酿酒业内人士对搜狐财经表示,业内并无这样的说法,属于企业的宣传用语,主要打“文化概念”。
在售产品4款 定价5860元和58600元
搜狐财经搜索发现,目前听花酒官方旗舰店在售只有4款产品。
其中,售价5.86万元的产品共有两款,分别为酱香型和浓香型,规格为750ml。另外两款产品为标准装,售价为5860元。

对于5860元的标准装售价,客服表示:“听花酒采用10年以上酱香原酒及5年以上浓香原酒,经定向菌二次发酵,精馏浓缩等109道白酒制化增益酿造工艺,生产周期长成本高,产量少,品质更优更好喝,所以价格要贵些。”
标志装与58600元的精品装有何区别?客服称,精品装的原酒是老酒中的佼佼者,选用的是特级的醇熟老酒。酿造工艺更精细,更多重的精馏和浓缩,1/16的精华酒体才能被酿造成为精品,每一滴都是精华,且限量发售。
搜狐财经搜索华致酒行平台,2001年生产的飞天茅台售价为9300元,生产距今已有20年。
白酒专业人士陈天(化名)对搜狐财经表示,浓香型窖泥里有增强菌定向的研究,强化发酵,增加脂类等增香物质。但“定向菌二次发酵、精馏浓缩”不太清楚是怎样的工艺。
飞天茅台和五粮液酿造工艺均被认定为国家级非物质文化遗产。
在茅台官方旗舰店的介绍中,飞天茅台酿造工艺特点为两次投料、固态发酵、高温制曲、高温堆积、高温摘酒; 五粮液在官网中提到,酿造发酵阶段,需经过“跑窖循环”“续糟发酵”“沸点量水”“分层起糟”“混蒸混烧”等多道极其复杂工序,每轮次发酵时间就需70天,双轮发酵达140天,发酵期在各香型白酒生产中历时最长。
根据听花酒产品宣传,精品装选用的是10年以上的“特级醇熟老酒”,并称“2020年底,听花酒研发团队经过2年零8个月、3091次方案试制调整,创立了专有的白酒制化增益工艺”。
对于“白酒制化增益工艺”,听花酒官网解释称“突破性地将白酒原本大热燥烈的酒性,制化到温凉适中,餐后3小时持续生津,实现了以生命科学为基础的自我调动与滋养”。
听花酒业官网和官方公号刊登的多篇报道中提到,听花酒通过激活人体自身的能力——也就是促进唾液分泌增加,来实现对身体的调养。
搜狐财经搜索知识产权记录,听花酒业拥有“采用强化曲制备凉口型白酒的方法”等相关专利,发明使用强化曲,能增强酒曲的酯化能力,提高薄荷醇向薄荷酯的转化效率,降低薄荷醇在酒体中含量,在保留清凉口感的基础上,减少不良气味,制备的凉口型白酒具有醇正的清凉口感,没有其他杂味。
这一知识产权主要用于听花酒业另一款产品凉露中。关于听花酒,搜狐财经并未搜索到生产工艺相关的专利。
“有些白酒会在酒曲中添加药材葛根,剂量非常小,不会直接加在酒里。”陈天表示,葛根可以帮助生津,醒酒药中通常会添加,人饮用后分泌口水从而减轻口渴。
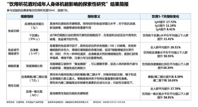
同时,报道中提到,听花酒业《饮用听花酒对成年男性身体机能影响的探索性研究》显示,对于参与试验的健康成年男性自愿者,每日饮用听花酒50ml、连续7天后,免疫指标、深度睡眠比例、男性功能指标等数据明显升高。

▲《饮用听花酒对成年男性身体机能影响的探索性研究》
对于以上描述的保健功能,听花酒业并未在官网直接呈现,同时听花酒业官方公号中,一篇《石锤!实验证明,白酒提升免疫力》的文章也显示失效。
青海春天董事长任总设计师 称梦中受”太上老君“启示
听花酒的幕后操盘手,正是打造过”极草“的青海春天董事长张雪峰。
工商资料显示,西藏春天由A股上市公司青海春天100%持股,实控人肖融为青海春天董事,受益股份30.022%,张雪峰间接持股13.568%。
听花酒业成立于2012年12月13日,曾用名宜宾凉露酒业有限公司,凉露是青海春天打造的小酒,实控人李蓉全为凉露酒业创始人,通过成都久谊兴生物技术有限责任公司间接持有90.25%的股份,另一位股东林晓莉合计持股9.75%。

▲青海春天董事长张雪峰
听花酒业官网显示,听花酒总设计师为青海春天董事长张雪峰。
听花酒官方刊登的媒体报道中提到,2004年研究虫草的同时,张雪峰便涉足了酒行业,他曾与五粮液保健酒公司合作打造一款无色、五粮浓香、有护肝作用的酒。产品上市前夕,五粮液方突然发布政策要求保健酒必须有颜色,酒项目便暂时搁置。
2016年,“极草”被有关部门停产,青海春天业绩一落千丈,张雪峰重回酒业。据官网介绍,“在历经2年零8个月3000余次的方案调整后他研发出听花酒,涵盖浓香风格、酱香风格、嫩酱风格三款系列产品,创立了白酒制化增益、生津自养体系。”

▲听花酒业官网介绍
张雪峰曾在接受采访时提到,梦见太上老君在他手上写下“活”字,之后受到启发“水在舌边即为活”,从唾液入手开始研发。官网的介绍中,听花酒业将太上老君的描述改为了一位“腰系金绳、白髯飘飘的老者”。
多处广告投放“砸品牌” 张雪峰能否再造一个“极草”
如同当年的极草,张雪峰在听花酒的品牌投放上也是毫不吝啬。
听花酒公号显示,听花酒近期不仅投放了CCTV5女足亚洲杯决赛中场广告,还入选了人民日报品牌强国计划,登陆CCTV9和CCTV11,以及全国21个国际机场。
2021年7月至今,听花酒相继成为第一财经2021资本市场高质量发展论坛、2021新财富上市公司年会、横琴湾区高尔夫第三届联谊赛等活动指定用酒。
“高举高打”的营销,难掩大股东背后的窘境。
青海春天1月25日发布的公告显示,预计2021年净利润亏损2.65亿元到3.25亿元,扣非净利润亏损2.54亿元到3.08亿元。
“亏损原因为公司对外投资业务产生亏损,公司对部分资产计提了资产减值准备,以及中成药和酒水业务市场开拓,销售费用、管理费用增加。”青海春天表示。
根据披露,青海春天预计2021年度实现营业收入为1.3亿元至1.4亿元,扣除无关的业务收入和不具备商业实质的收入,2021年营收约1.28亿元至1.39亿元。主要由冬虫夏草业务收入、中成药、酒水饮料销售收入构成。
同时,公开资料显示,2019年至今青海春天4次列入被执行人,董事长张雪峰2021年10月22日被执行9104.33万元。
因连续两年亏损,青海春天发布风险警示:“预计2021年扣除非经常性损益前后的净利润均为负值,若扣除与主营业务无关的业务收入和不具备商业实质的收入后的营业收入低于1亿元,公司将被实施退市风险警示。”
