《2022年上半年中国电商服务商市场数据报告》显示,2022年电商代运营市场规模达7342.28亿元,同比增长7.3%。数据显示,2022年上半年,电商代运营公司总营收约39万亿元,较上年的40万亿元略有下滑。与此情况恰恰相反的是,前五大代运营公司营收较上年却是稳中有升,再次刷新历史新高。
2022年上半年,天猫联合中国品牌榜、智研瞻产业研究院发布《中国十大电商代运营公司排行榜》,旨在盘点中国电商代运营公司2022年上半年的经营与服务表现,并对中国电商代运营行业成果与发展现状、发展趋势进行一次系统梳理与预判。
以下为榜单详解:

相较于去年,最新代运营十大公司的排名变化大盘稳定。此次前十名公司中,宝尊电商以45.3亿元营收保持第一,丽人丽妆超越壹网壹创,位列榜单第二名。此外,对于前五家电商代运营企业营收报告,网经社电子商务研究中心网络零售部主任、高级分析师莫岱青表示:在营收方面,宝尊电商的营收超过另外四家的总和。宝尊电商总营收近45亿元,丽人丽妆为15.03亿元,壹网壹创为13.6亿元,索象电商为6.32亿元,若羽臣为5.56亿元。整体看这五家头部公司,业绩较以往略有回升。丽人丽妆营收同比下降近10%、壹网壹创下降12.59%、宝尊电商、索象电商、若羽臣保持增长,电商代运营营收整体已出现回暖增长态势。
01五大龙头企业对比:宝尊电商VS丽人丽妆VS壹网壹创VS索象电商VS若羽臣
目前,我国电子商务服务行业整体集中度不高,但随着品牌方对电商代运营服务要求的细致化,品牌电商服务趋向于多元化。电子商务服务类型已从行业发展初期的基础服务(运营服务、客户服务)拓展至核心服务(IT服务、营销服务、仓储物流服务)。电子商务服务行业的整合和洗牌亦随之加速,品牌向行业龙头集中已是大趋势。
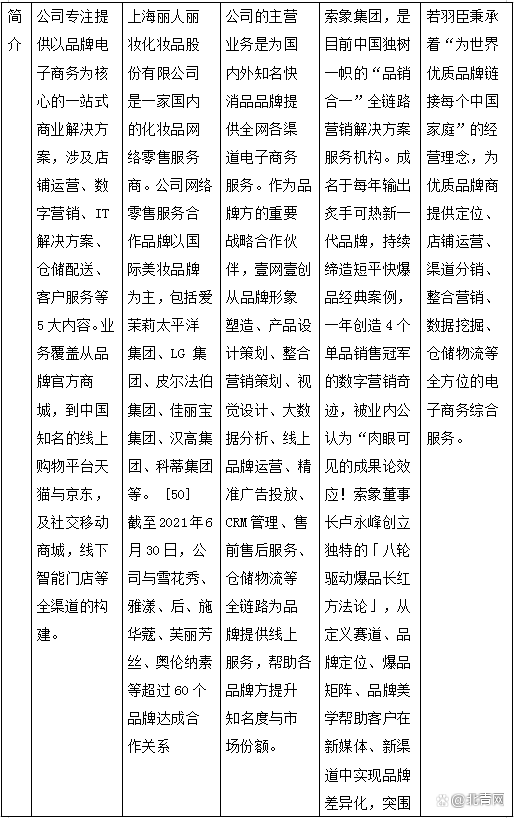
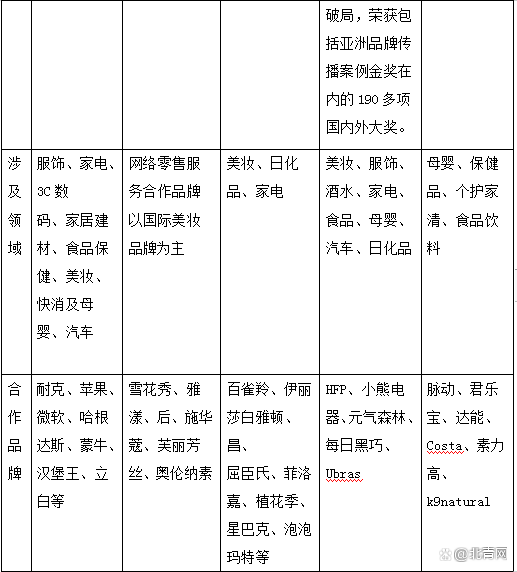
国内规模较大的电商代运营企业有宝尊电商、丽人丽妆、壹网壹创、索象电商、若羽臣等。从中国电商服务商五巨头基本情况对比来看,宝尊电商是三大企业中成立时间最早,发展历程最悠久的,且具备跨品类一站式运营能力,业务复制能力极强。丽人丽妆从事美妆品牌代运营十多年,全面抢占美妆代运营市场。壹网壹创也在美妆领域优势较为明显,并以收购实现快速扩张。索象电商作为近两年的新晋黑马,在品牌运营能力、新渠道转化能力、新媒体互动能力等方面表现抢眼,增长势头强劲。若羽臣则持续服务消费品类,加码全渠道精细化运营的一站式电商综合服务。
宝尊电商VS丽人丽妆VS壹网壹创VS索象电商VS若羽臣基本情况对比:



上表从以下几个维度进行总结,电商代运营五巨头的总体情况一目了然:
公司总体经营情况:
2022上半年宝尊电商营业收入为45.3亿元,净利润为2.27亿元;丽人丽妆营业收入为15.03亿元,净利润为0.58亿元;壹网壹创营业收入为13.6亿元,净利润为0.45亿元;索象电商营业收入为6.32亿元,净利润为0.28亿元;若羽臣营业收入为5.56亿元,净利润为0.17亿元。

毛利率:
2022年宝尊电商毛利率为6.31%,丽人丽妆毛利率为35.90%,壹网壹创毛利率为47.83%。索象电商为23.17%。若羽臣为32.65%。

2022年宝尊电商营业收入,服务业务占比55.9%,产品销售占比44.1%;2022年丽人丽妆电子零售商务占比94.8%,品牌营销运营服务占比4.3%;2022年壹网壹创营业收入,品牌线上营销服务占比32.4%,品牌线上管理服务占比40.1%。2022年索象电商营业收入,电商服务占比84.8%,品牌线上管理占比10.6%;2022年若羽臣电商服务占比64.3%,产品销售占比32.3%.

合作品牌数量:宝尊电商由于其覆盖行业较广,因此合作品牌数量也较多,2022年宝尊电商合作品牌数量为266个,丽人丽妆合作品牌50多家,壹网壹创合作品牌42个,索象电商合作品牌数量超60个,若羽臣合作品牌30多个。

五大企业总GMV对比:宝尊电商总GMV遥遥领先于丽人丽妆及壹网壹创;2021年宝尊电商总GMV为710.54亿元,丽人丽妆总GMV41.55亿元,壹网壹创总GMV超120亿元,索象电商总GMV128亿元,若羽臣总GMV12.88亿元。

02 品牌运营拓新:孵化抖音、小红书等内容电商服务
电商代运营行业经过多年的积累摸索,已经走向专业化、集中化。品牌淘金,代运营“卖水”,伴随行业竞争加剧,头部效应愈发明显。以宝尊电商、丽人丽妆、壹网壹创、索象电商、若羽臣为代表的五大头部电商代运营公司被列为行业的第一梯队公司。无论是品牌方还是生态合作伙伴,在资源和资金上都渐渐向头部靠拢。
不过难以回避的是,在流量红利殆尽的时代下,从运营难度和投入产出比上而言,所产生的效益增长系数正在逐渐降低。如何在稳健发展代运营业务的基础上不断注入新的增长动力,成为代运营公司需要思考的重要命题。
目前,头部的几家电商代运营公司除了不断完善全渠道、全链路、全场景上的数字化服务外,更是不约而同地进行品牌内容运营拓新。例如,壹网壹创也在2021年新成立基于抖音、快手的内容电商服务,该年内容电商服务营收3349万;索象电商自2021年拓展抖音代运营与小红书代运营、私域代运营业务以来,全年非天猫交易平台及渠道产生的GMV占该年总GMV约20.7%,而2022年上半年总营收中,该比例为30.5%,新业态发展迅速;同期,丽人丽妆包括抖音平台在内的其他平台收入增长超200%,但来自于天猫平台的收入占比超90%;若羽臣也加快在快手、抖音等流量平台上的服务渗透。
电商代运营行业基本都面临相同的困难,盈利和上升的空间都有局限性。对于一些品牌来说,电商代运营公司赚取了一部分利润。当它所占销售比例越来越大时,品牌也会考虑把鸡蛋放到更多的篮子里面。最关键的是,电商代运营并没有形成核心的竞争壁垒,“过河拆桥”的现象在行业内也很常见。因此,对于这些电商代运营来说,需要不断地开拓新业态,寻找新的出路。
03全链路进化:代运营+品牌管理仍是优势护城河
随着电商直播崛起,中国电商之战必将成为一场多维度、多层次、多平台的战争。当零售服务与营销服务逐步从“数字化”向“数智化”转型,数据化运营的效率价值将更加凸显,这就要求电商代运营服务商进行迭代与整合,倒逼服务商不断探索可持续的效率提升路径。为了追求更高的ROI,电商代运营公司重心已经从开始只关注拉新,到现在重视存量用户的垂直化、精细化运营,私域运营,追求品效合一成为品牌电商的生存法则。
作为电商生态系统近年来的“新物种”,索象是中国知名的数字化整合营销服务提供商,也是营销界公认顶流和公域私域全链路运营头部电商代运营企业。除了深耕淘宝、天猫等主营阵地,新时期更专注于为品牌提供抖音电商等的闭环服务,从专注500强服务到聚焦新消费品牌缔造断货王,在挖掘“新增量”的消费市场中“一招制敌”,以“全链路营销”一招鲜吃遍天下。
纵观国内电商服务商,既能“玩转”营销生态体系,又具有整合营销服务能力的“双料”电商代运营服务商,唯有索象一家。其全链路进化的优势在于:一是以咨询为先头部队,以传播为作战部队,最终为抖音电商全面引流的“一揽子”工程,既解决了品牌的销售问题,也为品牌搭建了从顶层定位到基层执行的全链路闭环服务;二是全媒介一站式精准移动营销,抖音渠道得流量者得天下,而得媒介者得流量,索象丰富的媒介资源成为他的一大利器;三是字节跳动×索象资源支持,索象是字节跳动的权威合作伙伴,有天然的平台资源优势。由此,索象为代运营行业开辟了一条一站式全域代运营与新锐品牌深度绑定的合作新思路。
一方面破解了代运营行业长期存在的品牌流失风险,另一方面代运营商为品牌提供的数字化服务则进一步拉动了代运营业务及利润增长。而对于品牌方来说,则可以借助代运营公司的全域深度赋能,快速完成资源匹配,高效打开市场,实现生意上的快速增长。
青松基金合伙人张放说过,“我们对科技消费企业的定义,是能够在供给端通过技术升级,以科技研发的方式实现供给端创新,进而在需求端为消费者提供新应用场景或新解决方案的项目。”
代运营商作为电商平台和品牌方的下游,在电商行业不同的发展阶段需要有不同的玩法。很显然,过去单一聚焦某个品类和单纯代运营已经不具备可持续的竞争力。代运营并不再是品牌单纯的乙方,而是可以帮助品牌方完成从前端新品渗透,到市场培育、营销推广,以及生意销售的全链路生态管理的合作伙伴。而享有头部集群效应的代运营公司,也能更早、更快地完成这一链路的经验和资源积累,为日后的品牌孵化、品牌管理奠定坚实基础。
某种程度上讲,当一个电商代运营公司拥有了做产品、做品牌的所有能力和资源,它和品牌方的界限也开始变得模糊。无论对于市场洞察,还是人群分析、产品定位,代运营公司显然具备更深入的思考和更敏捷的反应能力,而这也成为了代运营公司全域进化的天然优势。
其行业巨头在供应链上还具有全球的资源优势,在整合降本上的功力已经炉火纯青,尤其是手握无数高、中、低不同定位的品牌在手的集团型企业,则可以实现对品牌全链路管理上的高效赋能。如宝尊电商、索象电商、壹网壹创、丽人丽妆、若羽臣等头部电商代运营企业,往往有着上百个消费领域品牌的服务经验,拥有强大的营销运营团队,在市场一线的长期实战中,他们不仅能通过数据分析市场变化趋势,更能将市场洞察落到实际的运营、营销工作中,实现从策略端到执行端的完整闭环。也因此,在物色合作伙伴时,代运营企业则更倾向于与拥有强大研发实力的品牌合作,与他们进行共创,打通产品从研发到市场销售的全链路环节,彼此深度赋能,最终实现新产品的快速发展。
