贵阳华亿房地产开发有限公司(以下简称华亿公司)拒绝对在拆迁工作中拿不出物权法律依据的贵州省交通厅进行物权赔偿;贵州省交通厅在没有物权登记证明的情况下,要求华亿公司给予高额物权赔偿。贵州两级法院竟然判华亿公司败诉。



到2021年为止,贵阳华亿房地产开发有限公司已经被一桩莫名其妙的官司纠缠了15个年头。15年来,华亿公司忙于应付各种调查、收集资料、参加一次又一次开庭、不间断地向有关部门反映情况。耗尽了精力,伤透了脑筋。为了应付官司,原本可以进一步发展的公司,不得不陷入停顿,甚至走了下坡路。
其实案情很简单:华亿公司拒绝对在拆迁工作中拿不出物权法律依据的贵州省交通厅进行物权赔偿;贵州省交通厅在没有物权登记证明的情况下,要求华亿公司给予高额物权赔偿。想不到的是,贵阳市中级人民法院和贵州省高级人民法院两审判决,华亿公司败诉。
华亿公司想不通:党和国家推进法治建设这么多年了,依法治国理念早已深入人心,为什么在法治如此健全的今天,一个简单明了的案子,会迟迟得不到公平公正的结果?
事情要从贵阳华亿房地产有限公司和贵州省交通厅签订的那份《协议书》说起。
1995年,经贵阳市政府筑专议(1995)121号政府纪要,贵阳市中山西路29号至55号、公园南路136号至168号地块,定点给华亿公司进行统一规划综合开发。当年10月,华亿公司取得《建设用地许可证》。该地块涉及省交通厅等单位房屋搬迁。
1996年9月25日,该地块100多户拆迁户不配合摸底调查,到市政府围堵政府大门。市政府三处组织华亿公司、贵阳市房屋拆迁安置管理处和交通厅工作人员及部分拆迁户召开专门会议。会上,市政府要求贵阳市房屋拆迁安置管理处派专人配合华亿公司对该地块住户情况进行摸底调查,以确保拆迁安置工作顺利进行。
交通厅工作人员则在会上要求,在还没做拆迁摸底调查的情况下,与华亿公司先行签定协议,提出先赔偿他们原办公房130平方、原有70平方米营业房要增加30平方米,赔到100平方米。同时,交通厅承诺,如无原房或房屋产权证,华亿公司有权不赔。
另外,交通厅用其所属的延安巷62号附1至64号、2号附88至96号地块和华亿公司联建,换华亿公司办公用房2000平方米(按建筑造价1300元/平方米的价格购买)。
华亿公司为化解矛盾,同意与交通厅签订协议,但提出最终以摸底调查的情况为准。同时,华亿公司与拆迁户对拆迁安置达成共识,同意用新房一次性安置。
协议于1996年10月8日签订。双方约定:原甲方(交通厅)所属房屋,乙方(华亿公司)根据拆迁法给予安置。甲方房屋由乙方拆旧收购。原甲方住房根据房改精神,向乙方购房。……
乙方同意赔偿甲方办公用房130平方米,产权归甲方。……
原甲方营业房70平方米,乙方同意赔偿甲方中山西路临街建筑面积100平方米一楼营业用房,产权属甲方。
……
协议中,双方清楚地约定赔付对象是甲方所属房屋,也就是说,只要甲方拿得出对房屋拥有物权的法律依据,乙方就给予赔付。
接下来,华亿公司开始进行该地块的拆迁摸底核查工作,贵阳市房屋拆迁安置管理处拆迁管理科工作人员,全程参与了拆迁的摸底核查工作,并将摸底调查被拆迁人的情况经逐一记载于《房屋拆迁安置方案表》。
然而,他们经过半年多测量调查后发现,该地块中没有交通厅在协议中主张赔偿房产的任何物权登记资料。
根据经贵州省人大常委会批准的《贵阳市城市房地产管理办法》第十七条“拆迁无房屋所有权证、土地使用证的建筑物,被拆迁人应当在拆迁公告发布之日起一个月内向土地管理部门、房屋产权监管部门申请登记,未获土地使用证和房屋所有权证的,一律不予补偿”之规定,华亿公司在对有手续的拆迁户予以安置赔偿的同时,停止了与交通厅签订协议中有关条款的履行,对没有原房依据的一律不予安置赔偿。
2008年10月底,经过12年,克服种种困难,位于贵阳市中山西路与公园南路交汇处的华亿高层商务大厦终于建成。当该项目的开发商华亿公司庆幸终于竣工,并憧憬企业的下一步发展之时,一张法院的传票又把他带回残酷的现实。引发这场官司的导火索正是12年前该项目开发之初与交通厅签订的那份《协议书》。
2008年10月23日,贵州省交通厅向贵阳市中级人民法院提起诉讼,要求华亿公司按《协议书》赔偿其70平方米营业用房,130平方米办公用房等。
这场官司一打就是15年。争议的焦点是《协议书》中的“房子”是否该赔。
华亿公司认为,《协议书》中明确约定被告对原告进行补偿安置的前提是被拆迁房屋属于原告所有,而根据拆迁过程中拆迁部门的调查核实,交通厅在该拆迁地块上并没有房屋,该地块上只有交通系统下属汽车三场、客运公司单位职工的部分住房,也没有营业房和办公用房,更无所谓70平方米的营业用房和130平方米的办公房。因此,被告的做法符合《贵阳市建设拆迁管理办法》第十七条的规定。
并且华亿公司已经全面履行了自己作为拆迁人的义务,支付了738万元人民币,对被拆迁人进行了产权置换方式的补偿,并在拆迁过程中多次催告被拆迁人履行提供被拆迁房屋产权证的义务,同时也将被拆迁人没有被拆迁房屋产权证的情况上报市政府要求解决。
华亿公司认为,《协议书》中关于赔偿交通厅100平方米一楼临街营业房实际上是一个没有事实基础的条款,自签订之日起就不具有法律拘束力。交通厅在签订《协议书》时故意隐瞒了其在中山西路没有营业用房的重要事实,属于合同欺诈。
诉讼中,原告始终没有举出能够证明其物权的有效证据。
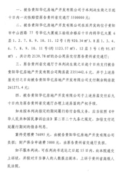
2009年11月26日,贵阳市中级人民法院对此案做出(2008)筑民一初字第59号一审判决,支持了原告省交通厅的诉讼请求。
一审法院认为,“因原告在本案争议地块确有被拆迁房屋及营业用房,虽然被告已经对原住户进行了安置,但是这并不影响拆迁人对于被拆迁房屋的产权人进行合理的补偿。因此,该协议为双方当事人的真实意思表示,并不违反法律、行政法规的强制性规定,应属合法有效。被告华亿公司应当按照协议约定对原告进行补偿。”
在(2008)筑民一初字第59号《民事判决书》上,关于省交通厅是否具有70平方米营业房是这样表述的:“虽然上述拆迁安置方案表仅能证明原告拥有的营业用房面积为22.6平方米但是1996年10月8日原、被告双方签订《协议书》中已经明确记载了原告贵州省交通厅拥有的营业用房为70平方米这一事实,故仅依被告单方面制作的拆迁安置方案表中的记载并不足以推翻双方在协议书中对此事实的确认,故其就此提出的抗辩理由不能成立,本院不予采信。”
中国社会科学院学部委员、中国法学会学术委员会主任、中国社会科学院法学研究所研究员王家福,中国民法学会常务副会长、中国社会科学院法学研究所民法研究室主任、中国社会科学院法学研究所研究员孙宪忠,中国民法学会常务理事、《法学研究》副主编、中国社会科学院法学研究所研究员张广兴就贵阳市中级人民法院(2008)决筑民一初字第59号《民事判决书》,提出自己的法律意见。
专家认为,本案基本法律关系比较复杂,其中一部分为一般的房屋拆迁补偿关系,但是另一部分拆迁,则属于附联 建条件的拆迁合同关系。一审法院对于后者似乎没有给予足够的注意,因此其判决的一部分脱离了应该依据当事人约定的条件。
对于本案的一般拆迁关系中出现的主要问题是,法院确定了对一个并不存在的房屋的高价补偿。专家认为判决书出现者了多处不符合事实的情形,不明白为什么一个认定产权属于原告而由巩志军22.6平方米占有使用的房屋,一审法院却”推定”出70平方米?而且更让人不理解的是,法院还要拆迁人脱离开当时约定的建筑成本价赔偿。
专家还指出,一审法院多次主动为原告方面“释明”,如果法院多次这样做,就出现了引导原告进行诉讼的局面,这是不符合法律的,违背了法院最起码的中立原则。
经过一审、二审发回重审、再审、再上诉,被告华亿公司的辩解最终没有得到法院认可。
2013年5月9日,省高院(2013)黔高民终字第3号判决书作出终审判决,维持贵阳市中级人民法院(2010)筑民一初字第63号判决。


该判决书认定:摸底调查是被告华亿房开公司作为拆迁人的先期义务,被告理应在签订拆迁合同前对拆迁范围内房屋的基本情况进行充分了解。协议书的签订,应为双方平等协商的结果,是对相关事实的确认和固定。该协议合法有效。法院同时以没有充分证据予以证实存在胁迫情形,且在协议签订后至今十余年间均未提起撤销或变更协议的请求为由,驳回了华亿公司的相关抗辩。
据此,法院判决华亿公司对交通厅作出巨额赔偿。
华亿公司认为,如果按照该判决执行,拆迁人就等于对被拆迁人给予了双倍补偿,这既不符合事实,又违反了法律。
法律专家认为,贵州省两级法院对这个案件的审理结果,严重违背了《中华人民共和国民法典》的相关规定,与我国当前大力推进的法治精神相背离。
《中华人民共和国民法典》第二百零八条规定:不动产物权的设立、变更、转让和消灭,应当依照法律规定登记。第二百零九条规定:不动产物权的设立、变更、转让和消灭,经依法登记,发生效力;未经登记,不发生效力,第二百一十七条规定:不动产权属证书是权利人享有该不动产物权的证明。不动产权属证书记载的事项,应当与不动产登记簿一致;记载不一致的,除有证据证明不动产登记簿确有错误外,以不动产登记簿为准。第二百三十二条规定:处分依照本节规定享有的不动产物权,依照法律规定需要办理登记的,未经登记,不发生物权效力。
回看事实,贵州两级法院在认定关键事实上,把举证义务推给被告:认为“摸底调查是被告华亿房开公司作为拆迁人的先期义务,被告理应在签订拆迁合同前对拆迁范围内房屋的基本情况进行充分了解。”相反对在《协议书》中隐瞒事实真相,存在欺骗行为原告视而不见。这是诉讼过程中的严重不公正行为。这与习近平总书记提出的让每一个公民在每一桩诉讼案件中感受到公平、公正的依法治国思想格格不入。
3月8日下午,最高人民检察院检察长张军在十三届全国人大四次会议上作最高人民检察院工作报告。报告指出,2020年,就防治虚假诉讼、维护司法权威,向最高人民法院发出第五号检察建议。该检察建议包含虚假诉讼认定标准、程序处理、协调配合、问责制度等方面内容。
虚假诉讼是潜藏于司法领域的“毒瘤”,不仅损害当事人合法权益,更破坏了诉讼秩序,蚕食着社会公信。党的十八届四中全会通过的《中共中央关于全面推进依法治国若干重大问题的决定》提出,加大对虚假诉讼、恶意诉讼、无理缠诉行为的惩治力度。
近日,最高人民法院、最高人民检察院、公安部、司法部印发《关于进一步加强虚假诉讼犯罪惩治工作的意见》(以下简称《意见》),自2021年3月10日起施行。
《意见》第二条明确:虚假诉讼犯罪,是指行为人单独或者与他人恶意串通,采取伪造证据、虚假陈述等手段,捏造民事案件基本事实,虚构民事纠纷,向人民法院提起民事诉讼,妨害司法秩序或者严重侵害他人合法权益,依照法律应当受刑罚处罚的行为。
《意见》第六条指出:民事诉讼当事人有下列情形之一的,人民法院、人民检察院在履行职责过程中应当依法严格审查,及时甄别和发现虚假诉讼犯罪:(一)原告起诉依据的事实、理由不符合常理,存在伪造证据、虚假陈述可能的;……(八)民事诉讼过程中存在其他异常情况的。
《意见》第七条指出:民事诉讼代理人、证人、鉴定人等诉讼参与人有下列情形之一的,人民法院、人民检察院在履行职责过程中应当依法严格审查,及时甄别和发现虚假诉讼犯罪:……(二)故意提供虚假证据,指使、引诱他人伪造、变造证据、提供虚假证据或者隐匿、毁灭证据的;
《意见》第十八条要求:人民检察院发现已经发生法律效力的判决、裁定、调解书系民事诉讼当事人通过虚假诉讼获得的,应当依照民事诉讼法第二百零八条第一款、第二款等法律和相关司法解释的规定,向人民法院提出再审检察建议或者抗诉。
《意见》第十九条要求:人民法院对人民检察院依照本意见第十八条的规定提出再审检察建议或者抗诉的民事案件,应当依照民事诉讼法等法律和相关司法解释的规定处理。按照审判监督程序决定再审、需要中止执行的,裁定中止原判决、裁定、调解书的执行。
《意见》强调,人民法院、人民检察院、公安机关、司法行政机关应当按照法定职责分工负责、配合协作,加强沟通协调,在履行职责过程中发现可能存在虚假诉讼犯罪的,应当及时相互通报情况,共同防范和惩治虚假诉讼犯罪。
北京图优律师事务所主任、资深律师孙耀刚博士认为,华亿公司案是一个拆迁补偿纠纷,争议焦点是拆迁标的物是否存在?!当今世界,不管哪个法系都认可物权法定原则。本案,拆迁被补偿人贵州省交通厅根本就没有拆迁标的物,也没有房产证,所以也就不存在补偿问题。但其通过虚假诉讼获得法院支持,随后申请法院执行,获取非法利益。这对民营企业是极其不正义的。
孙耀刚说,由于中国的法治环境在一个不断的完善过程中,虚假诉讼也成为司法领域的腐败现象之一。当前,民事商事审判领域存在的虚假诉讼现象,不仅严重侵害案外人合法权益,破坏社会诚信,也扰乱了正常的诉讼秩序,损害司法权威和司法公信力,企业家和人民群众对此反映非常强烈。
最高人民法院、最高人民检察院2015年10月30日联合发布《关于执行〈中华人民共和国刑法〉确定罪名的补充规定(六)》,对适用刑法的部分罪名进行了补充或修改,其中增加了虚假诉讼罪。2015年虚假诉讼诉讼正式入罪,《刑法》第307条之一规定,虚假诉讼罪是指以捏造的事实提起民事诉讼,妨害司法秩序或者严重侵害他人合法权益的行为。
2016年,最高人民法院出台《最高人民法院关于防范和制裁虚假诉讼的指导意见》(法发〔2016〕13号),用来指导司法实践中对虚假诉讼的判断。
2018年9月27日,最高人民法院、最高人民检察院联合公布《关于办理虚假诉讼刑事案件适用法律若干问题的解释》(自2018年10月1日起施行),通过多种有效措施防范和制裁虚假诉讼行为。
2021年3月4日,最高人民法院、最高人民检察院、公安部、司法部印发《关于进一步加强虚假诉讼犯罪惩治工作的意见》(法发〔2021〕10号,自2021年3月10日起施行),该法律文件对于打击虚假诉讼具有指导意义。
孙耀刚认为,当事人可以通过民事申诉、抗诉,刑事控告,主要针对虚假诉讼,来行使法律救济权利。另外,舆论监督也是社会纠正法律实体和程序错误的一个有效途径。


