作者:何杨 广东省金融创新研究会副会长兼
元宇宙产业专业委员会主任委员 广州极感科技有限公司董事长
特别说明:本文摘选即将出版的《2022中国元宇宙产业指数报告》。读者如要录用或摘选择其中内容,须征求作者同意,否则作者有权投诉。
2021年是中国元宇宙的元年。本文较为全面描述了2021年中国元宇宙产业的发展情况,涉及到生态、企业、投融资、技术、人才、政策、民意及发生的大事等多个方面,其内容极其繁多,故称之为“全实录”。考虑到篇幅和读者的兴趣即可读性,本文力求文图并茂,主要采用图表式方法进行阐述。同时,考虑到本文内容体量大,制作图表的资料收集和表达方式难度较大,因此本文大多图表都采取“借山攻玉”的方式,直接转载其他研究机构的成果,并逐一注明了资料来源,在此再次对图表原制作者表示衷心感谢!
一、五大图谱,彰显元宇宙产业生态发展水准
(一)元宇宙的应用场景与生态图谱
1.元宇宙的应用场景图
按照元宇宙现发展现状与未来趋势,我们大致可以将元宇宙的应用场景分为三层,分别为核心层、技术层与环境层。见图1-4至图和表1-1所示。


图1-4 元宇宙的应用场景图
资料来源:互联互通社区
表1-1 元宇宙应用场景图三层分解


资料来源:互联互通社区
2.元宇宙的生态图
元宇宙现的生态如下图1-5所示。

图1-5 元宇宙的生态图
资料来源:互联互通社区
(二)全球元宇宙发展史上的重大事件图谱
从上个世纪六十年代到本世纪的2021年,在近七十年间的时间岁月里,全球元宇宙生态环境得到了翻天覆地的变化,同时涌现出了众多历史性的里程碑式事件。下面进行简单的图解表述,见图1-6和图1-7。

图1-6 1962~2010年全球元宇宙历史上的里程碑式事件
资料来源:Newzoo X伽马数据《 2021年元宇宙全球发展报告》

图1-7 2010~2021年全球元宇宙历史上的里程碑式事件
资料来源:Newzoo X伽马数据《 2021年元宇宙全球发展报告》
(三)2021年中国元宇宙产业生态布局历程简易图谱
国内较早布局元宇宙业务的公司包括腾讯、网易、字节跳动等。早在2020年初,腾讯便已参投Roblox1.5亿美元G轮融资,并独家代理Roblox中国区产品发行。字节跳动分别于2021年4月和6月投资了元宇宙概念公司“代码乾坤”和买下Pico。2021年11月,百度更是宣布将于年底在元宇宙中举办Create AI开发者大会。见图1-8所示。

图1-8 2021年国内元宇宙布局历程图
资料来源:前瞻产业研究院整理
(四)2021年元宇宙产业生态综合发展图谱
1.2021年元宇宙产业生态总体图谱
2021年12月10日,以“数化·数治·元宇宙”为主题的第十届中关村大数据日在京举办。活动现场发布了十大数字经济研究成果,首当其冲的是《2021年中国元宇宙产业生态图谱》
《2021年中国元宇宙产业生态图谱》显示,当前全国元宇宙企业体量为126万家。在元宇宙六大技术领域中,物联网为绝对优势,其次为人工智能,交互技术、游戏技术在整个元宇宙产业属于新生力量。从企业注册量增速来看,元宇宙产业已成为社会关注的焦点。见图1-9所示。

图1-9 2021年元宇宙生态总体图谱
资料来源:《2021年中国元宇宙产业生态图谱》
2.2021年元宇宙生态版图渐趋成熟


图1-10 2021年元宇宙生态版图渐趋成熟
资料来源:新型产业动察
3.2021年元宇宙产业支撑技术和产业板块增长及梯次产业变革
(1)2021年元宇宙产业支撑技术多维拓展

图1-11 2021年元宇宙产业支撑技术多维拓展
资料来源:新型产业动察
(2)2021年元宇宙产业板块的增长情况

图1-12 2021年元宇宙产业板块的增长情况
资料来源:新型产业动察
(3)2021年元宇宙的梯次产业变革
图1-13 2021年元宇宙的梯次产业变革

资料来源:新型产业动察
4.国内主要元宇宙产业链涉及公司和巨头腾讯情况
(1)国内主要元宇宙产业链涉及公司情况

图1-14 国内元宇宙产业链涉及公司情况全景图
资料来源:Pulsar ,36kr,华西证券研究所
(2)巨头腾讯:被认为是国内最可能成为元宇宙领导者的科技公司

图1-15 腾讯的元宇宙概念生态全景图
资料来源:Pulsar ,36kr,华西证券研究所
(五)元宇宙产业生态发展的驱动力图谱
Newzoo X伽马数据《2021年联合趋势报告》中指出,多种因素共同推动着元宇宙产业发展,其中,技术和社交趋势支撑着元宇宙的增长。见图1-16所示。

图1-16 元宇宙产业生态发展的驱动力
资料来源:Newzoo X伽马数据《2021年联合趋势报告》
元宇宙驱动力的基础是游戏开发。正如Ryan Gill, Crucible联合创始人、首席执行官所讲,“如果说网页开发者是我们所熟知的互联网(Web 2.0)的建筑师,那么游戏开发者就是元字宙(Web 3.0)的建筑师。”
事实上,在过去的十年中,游戏已经演化发展成为一种集游玩、观看和参与于一身的体验。元字宙将会成为游戏的下一个阶段,将非游戏体验也整合其中,由技术、消费者与游戏的互动方式来共同驱动。这种演化发展使得游戏成为了一种平台,以便多个利益相关者在其核心产品之外创造和获取价值。发行商正在通过这些非游戏的体验方式推动人们接纳这种全新的互动体验,例如虚拟音乐会,虚拟时装秀、IP联动,以及媒体/产品联名。非游戏体验有着强大而广泛的吸引力,因为虚拟音乐会和类似的活动也能吸引到非游戏玩家。同时,玩家也会将游戏视作一个平台,在此进行身份表达.举办社交活动,或者创造自己的游戏模式,从而形成类似于元宇宙的体验。
二、十件大事,体现元宇宙产业发展整体概况
(一)2021中国元宇宙综合发展十件大事记
表1-2 2021中国元宇宙综合发展十件大事
| 序号 | 时 间 | 事 件 | 内 容 |
| 1 | 6月28日 | 国内元宇宙搜索量开始暴涨 | 元宇宙已经进入中国广大网民的视野中 |
| 2 | 8月 | 中国第一批元宇宙书籍陆续出版 | 《元宇宙:互联网的未来就是元宇宙》《元宇宙通证》 |
| 3 | 9月16日 | 清华大学发布学界第一份元宇宙报告 | 《2020-2021年元宇宙发展研究报告》 |
| 4 | 9月29日 | 《2020-2021中国元宇宙产业白皮书》启动会在京成功举办 | 全体参会代表结合自身业务场景从不同角度对元宇宙产业发展进行了分享,大家探讨《2020-2021中国元宇宙产业白皮书》大纲,并对相关技术、应用、政策的现状和未来发展趋势展开对话 |
| 5 | 10~11月 | 第一批元宇宙产业委员会成立 | 中国移动通信联合会元宇宙产业委员会 中国民营科技实业家协会元宇宙工作委员会 |
| 6 | 11月1日 | 全国首届元宇宙+产业赋能大会 | 中国民营科技实业家协会元宇宙工作委员会揭牌 |
| 7 | 11月20日 | 张家界元宇宙研究中心在武陵源区大数据中心正式挂牌 | 张家界也成为全国首个设立元宇宙研究中心的景区 |
| 8 | 11月26日 | 钱学森早期元宇宙概念上热搜 | 30年前给“虚拟现实”取名“灵境”手稿曝光 |
| 9 | 12月5日 | 新华社成立元宇宙联创中心 | 共建新一代互联网数字空间新生态 |
| 10 | 12月10日 | “元宇宙”入选 | 由《语言文字周报》主办的2021年“十大网络流行语”“十大网络语”;同时入选由国家语言资源监测与研究中心发布“2021年度十大网络用语”和《咬文嚼字》编辑部公布的“2021年度 十大流行语”。 |
资料来源:根据相关资料整理
(二)2021中国元宇宙产业发展十件大事记
表1-3 2021中国元宇宙产业发展十件大事
| 序号 | 时 间 | 事 件 | 内 容 |
| 1 | 3月10日 | 元宇宙“第一股”Roblox于今天成功上市纽交所,首日股价上升54.4%,市值超过400亿美元 | 腾讯参投其G轮融资并获得Roblox中国区产品发行独家代理 |
| 2 | 3月 | 移动沙盒平台开发商MetaApp宣布完成1亿美元C轮融资,SIG海纳亚洲资本领投 | 这家公司公司号称要打造全年龄段的元宇宙世界。这笔融资,也是迄今国内元宇宙赛道最大规模的单笔融资 |
| 3 | 4月20日 | 游戏引擎研发商代码乾坤(号称“中国版Roblox”) | 获字节跳动近1亿人民币的战略投资 |
| 4 | 5月28日 | 云游戏技术服务商海马云完成 2.8 亿元人民币新一轮融资 | 本轮融资是由中国移动咪咕公司及优刻得科技股份有限公司,股票代码688158)联合进行的元宇宙战略投资 |
| 5 | 8月 | 海尔率先发布的制造行业的首个智造元宇宙平台 | 融合“厂、店、家”跨场景的体验,实现了消费者体验的提升 |
| 6 | 11月24日 | 天眼查显示,“元宇宙” 相关商标申请量超过4400条 | 其中超过3000条当前状态为“等待实质审查” |
| 7 | 11月30日 | 上市企业凡宣布进入元宇宙领域股票即上涨 | 元宇宙板块约为117家企业,引起证监会关注 |
| 8 | 12月6日 | 元宇宙领域出现最新招标 | 中国电信子公司拟采购“元宇宙数字人制作项目” |
| 9 | 12月30日 | 上海市布局元宇宙 | 印发《上海市电子信息产业发展“十四五”规划》 |
| 10 | 12月 | VR设备是元宇宙的关键硬件入口。天眼查数据显示,我国现有超1.7万家VR相关企业 | 现有VR相关企业,近8成相关企业成立时间在5年以内,有4成的相关企业注册资本在500万以上;从地区分布来看,广东省的VR相关企业数量最多,有近5000家 |
资料来源:根据相关资料整理
(三)2021中国元宇宙企业发展十大巨头件大事
表1-4 2021中国元宇宙企业发展十件大事
| 序号 | 时 间 | 事 件 | 内 容 |
| 1 | 1 月 25 日 | 网易布局了包括《蛋仔派对》等元宇宙概念游戏 | 网易投资策略大致上以游戏业务为核心,辐射相关生产力技术,典型如Netvios(VR游戏)、Niantic(AR游戏)、Quantic Dream(互动电影式游戏)、Together Labs(虚拟社交平台/UGC平台) |
| 2 | 6月 | 万兴科技完成对国内领先的实时3D云平台提供商广州引力波信息科技有限公司(Realibox)的投资 | 不断完善AR/VR领域业务布局,为抢先布局“元宇宙”打下坚实的技术基础 |
| 3 | 8月 | 字节跳动收购了世界第三大VR耳机制造商Pico,深入到元宇宙中 | 字节跳动表示,收购Pico后将支持其在VR领域的长期投资,并吸纳Pico的软件、硬件以及人才和专业知识的优势,并逐步深化在Metaverse领域的长期投资。在资金方面,字节跳动已融资10亿美元,用于Metaverse开发,在不断升级的互联网巨头竞争中寻求自己的元宇宙平台 |
| 4 | 9月6日 | 中青宝发布了Brew Master游戏预告 | 这款游戏允许玩家在虚拟世界中酿酒并进行运营,同时,玩家也可以在现实中购买在游戏中制作的葡萄酒。玩家可以在模拟环境中创建自己的业务,但在现实生活中体验效果。 |
| 5 | 9月22日 | 腾讯公开虚拟现实相关专利和注册多款“元宇宙”商标 | 腾讯公开虚拟现实相关专利,该专利对虚拟现实显示设备、画面呈现方法、 装置及存储介质的提升,从而提高VR显示效果。同日,腾讯科技(深圳)有限公司申请注册“QQ音乐元宇宙”商标。此前,腾讯曾申请注册“王者元宇宙”、“QQ元宇宙”等数十个元宇宙商标 |
| 8 | 11月25日 | 字节入股VR与AR体感互动技术公司 | 广州市梦途信息科技有限责任公司发生工商变更,股东新增字节跳动关联公司美景子跃动科技有限公司。官网信息显示,梦途科技主要研发IT技术(体感、VR、 AR、web等领域)。 |
| 7 | 11月30日 | 阿里公布VR画面显示方法专利 | 阿里巴巴(中国)有限公司申请公布”“虚拟现实画面显示方法及电子设备”专利。当用户为第一视角范围下,获取对应的虚拟现实VR画面内容渲染结果并进行缓存;当用户改变为第三视角范围时,从缓存的渲染结果中提取对应的VR画面内容;利用提取结果对VR画面内容进行更新显示。 |
| 8 | 12月2日 | 小米入股张艺谋等创办VR公司 | 小米关联公司瀚星创业投资有限公司、英特尔亚太研发有限公司,成为由张艺谋等联合创办的VR公司北京当红齐天国际文化科技发展集团有限公司的股东,该公司注册资本增至约7574.61万人民币。 |
| 9 | 12月15日 | 华为申请沅OS商标 | 天眼查APP显示,华为技术有限公司申请注册”元OS” 商标,国际分类为科技仪器,当前商标状态为申请中 |
| 10 | 12月27日 | 百度发布元宇宙产品“希壤” | “希壤”作为-一个跨越虚拟与现实、永久续存的多人互动空间,融入了大中国元素,中国山水、中国文化、中国历史都将融入城市建设和互动体验中 |
资料来源:根据相关资料整理
(四)2021全球元宇综合发展十件大事
表1-5 2021年全球元宇宙综合发展十件大事
| 序号 | 时 间 | 事 件 | 内 容 |
| 1 | 年初 | Soul App在行业内首次提出构建“社交元宇宙” | 他认为,如果说元宇宙是互联网的下一站,那么Z世代就是元宇宙的初世代。而无论是哪个阶段,人类都离不开社交活动,而下一代的社交场景,就是“社交元宇宙” |
| 2 | 4月 | 美军花费219亿美元向微软公司购买MR头显,微软将为美军提供至少12万套增强现实(AR)设备 | 这种AR设备实际上是一种高科技“头盔”,美军高层将其视为改变未来作战模式的装备。 |
| 3 | 4月 | 全球领先的3D引擎技术商Epic Games完成10亿美元融资,估值287亿美元 | 公司宣布融资将主要用于公司发展及元宇宙相关的开发,Epic Games旗下全球爆款元宇宙游戏《堡垒之夜》举办广受好评的虚拟演唱会。 |
| 4 | 6月 | PICO 字节跳动斥巨资收购VR硬件 | 资金总额达90亿元 |
| 5 | 10月29日 | Facebook Connect 2021增强现实和虚拟现实发布会 | 马克·扎克伯格正式官宣将公司名称Facebook更改为“Meta”,押宝元宇宙。 |
| 6 | 11月 | 英伟达推出Omniverse Avatar | 帮助元宇宙创作者建立虚拟人物形象 l |
| 7 | 11月 | 韩国首尔表示将加入元宇宙的城市政府 | 这将将成为全球第一个以城市政府名义加入元宇宙 |
| 8 | 11月17日 | 全球首个元字宙大使馆将设立,暂定2022年1月启用 | 巴巴多斯政府表示,将设立的全球首个“元宇宙”大使馆,并将其作为推动与各国政府加强双边关系的活动中心 |
| 9 | 11月19日 | 微软将进军元宇宙 | 微软公司董事长、CEO萨提亚纳德拉在”2021红杉 数字科技全球领袖峰会”上表示,微软将在2022年发布Mesh For Teams虚拟平台 |
| 10 | 12月10日 | Meta重组架构 | Facebook的母公司Meta Platforms已经将人工智能团队合并至开发增强现实和虚拟现实产品的Reality Labs部门 |
资料来源:根据相关资料整理
(五)2021国外元宇宙产业发展十件大事记
表1-6 2021国外元宇宙产业发展十件大事
| 序号 | 时间 | 事件 | 内容 |
| 1 | 3月10日 | 在线游戏创作平台Roblox(罗布乐思)作为“元宇宙”概念股成功登陆纽交所,上市首日市值突破400亿美元 | Roblox兼容了虚拟世界、休闲游戏和自建内容的游戏,游戏中的大多数作品都是用户自行建立的 |
| 2 | 3月 | 游戏平台Rec Room进军元宇宙 | 完成新一轮融资,总额达1亿美元 |
| 3 | 5月 | 微软CEO Satya Nadella表示,微软致力于搭建“企业元宇宙” | 通过构建资产、产品的数字模型,形成跨越人、地方、事物及其互动的复杂环境,实现物联网、混合现实的整合,并以此提高在专业软件市场的主导地位 |
| 4 | 9月28日 | Facebook决定投资元宇宙 | Facebook公司表示,为了建立”元宇宙”, 公司将投资5000万美元与相关机构合作 |
| 5 | 11月16日 | 元宇宙将是迪士尼的未来 | 迪士尼CEO Bob Chapek在谈到元宇宙的问题时表示,迪士尼乐园加上Disney +数字平台,将让该公司具备完整的元宇宙构建能力 |
| 6 | 11月 | 安迪克提出“打造真实世界元宇宙” | 完成3亿美元融资 |
| 7 | 11月19日 | 耐克也进入元宇宙了 | 它入驻了 3D 沙盒创意社区 Roblox,建造了这个虚拟世界「Nikeland」,目前可以免费游玩。未来,Nikeland 还会持续更新虚拟内容,新增明星运动员角色或品牌商品,甚至模拟国际赛事,例如世界杯或超级碗。 |
| 8 | 12月 | 元宇宙公司Meta宣布深化与亚马逊云科技的合作 | 2021亚马云科技re:Invent全球大会期间,亚马逊云科技不仅推出了众多新服务和功能,还宣布了一系列合作,其中包括元宇宙公司Meta宣布深化与亚马逊云科技的合作,将亚马逊云科技作为其战略云服务提供商 |
| 9 | 12月 | 索尼(Sony)适配PS VR2的新游戏 | 宣布下一代虚拟现实头盔(PS VR2)的新细节 |
| 10 | 12月 | 高通技术公司宣布与微软合作 | 扩展并加速AR在消费级和企业级市场的应用 |
资料来源:根据相关资料整理
三、2021元宇宙相关企业成立增长率超五倍,深北上占四成
(一)2021年元宇宙相关企业成立增长率超过500%
2021年最为火爆的商业概念莫过于“元宇宙”,相关新闻可谓铺天盖地。Facebook、微软、阿里、腾讯、字节跳动等国内外科技巨头相继抢滩进入,“元宇宙”成为了资本市场甚至全社会最前沿、最受关注的话题。除了越来越多的厂商加入这一战场外,新企业数量也进入爆发期。根据探迹大数据显示,全国“元宇宙”概念相关企业共计1532 家。在2017年至2019年三年间,“元宇宙”概念相关企业成立数一直维持在每年80多家的增长水平,在2020年企业成立数超过110家,增长率为37.8%。进入2021年正式迎来爆发,共计新成立企业711家,增长率高达529.9%。见图1-17所示。

图1-17 2017-2021中国元宇宙企业成立数字变化
资料来源:T’UNGEE探迹
(二)元宇宙企业主要集中在深圳、北京、上海,三大一线城市占比四成
根据探迹大数据显示,目前,“元宇宙”也集中在数字经济比较发达的城市,深圳、北京、上海三大一线城市分别占比14.10%、13.25%和11.75%,高达40%。下面是全国“元宇宙”企业区域分布TOP10。表1-7所示。
表1-7 全国“元宇宙”企业区域分布TOP10

资料来源:T’UNGEE探迹
(三)元宇宙企业主要集中科技和信息两个行业,布局多在To C端
企业对“元宇宙”的布局,目前主要集中在To C端,多为场景虚拟化,如游戏场景、NFT、终端设备、虚拟社区、虚拟人等主题。因此,元宇宙概念与互联网、游戏世界有着密切的关系,其行业属性也有着鲜明的印记。据探迹大数据显示:元宇宙企业主要集中在“科学研究和技术服务业”和“信息传输、软件和信息服务业”两大行业,分别占比32%和31%。下图1-18所示。

图1-18 全国“元宇宙”企业行业(一级行业)分布TOP7
资料来源:T’UNGEE探迹
(四)国内代表企业元宇宙产业布局现状
截至2021年,腾讯已通过投资等方式配备了大量的平台公司,硬件方面如VR/AR技术与平台(Epic的虚幻引擎、Snap),软件方面则更是覆盖了人们玩游戏、购物、学习和社交等多种需求。米哈游作为一家游戏公司,主要元宇宙应用包括成立逆熵工作室、与瑞金医院合作研究脑接口技术的开发和临床应用等,近日米哈游表示将投资首个元宇宙社交软件soul。字节跳动、网易也纷纷布局元宇宙领域,字节跳动主要是通过并购pico、光舟半导体等方式布局,网易则是通过开发沙盒游戏、投资虚拟社交平台IMVU等方式。具体布局见图1-19

图1-19 代表企业元宇宙相关行业布局
资料来源:前瞻产业研究院整理
四、2021年中国元宇宙投融资事件和投融资金额翻倍增长,游戏表现最为突出
2021年是元宇宙开始爆发的一年,数据显示,2021年VR/AR共发生340起投融资事件,投资金额高达556亿元,同比飙升128%。
(一)2021年中国元宇宙投融事件同比增长277%,投融资金额同比增长712.5%
在通信技术、交互技术、计算能力、核心算法等快速发展的情况下,元宇宙呈现出了巨大的发展潜力,吸引了一大批投资者的青睐,2021年中国元宇宙市场共发生49起投融资事件,较2020年增加了36起,同比增长276.92%,2022年1-4月中国元宇宙市场共发生58起投融资事件,已超过2021年全年水平,其中游戏17起,占比29.31%。2021年中国元宇宙市场投融资金额完成57.85亿元,较2020年增加了50.73亿元,同比增长712.50%,2022年1-4月中国元宇宙市场投融资金额已完成81.2亿元,已超过2021年全年水平。下图1-20所示。

图1- 20 2000-2022年4月中国元宇宙市场投融资事件及投融资金额统计
资料来源:IT桔子、智研咨询整理
(二)2021年中国元宇宙投资事件大多集中在电子信息和游戏领域,投资轮次集中在天使轮
2021年我国元宇宙相关领域投资事件频发。相关领域包括VR、区块链、云服务、虚拟人、NFT等。除专业投资机构外,投资企业所处行业大多集中在电子信息和游戏领域,代表企业有腾讯、莉莉丝等。从投资轮次来看,大多集中在天使轮,说明大部分项目仍处于起步阶段,但投资金额保持在较高水平。具体投资事件如下表1-8:
表1- 8 2021年中国元宇宙部分投资事件(单位:美元,亿元)

资料来源:前瞻产业研究院整理
(三)从时间细分,中国元宇宙投融资高峰期在2021年的3、6、7、10、11月和2022年的第一季度
2021年是毫无疑问的“元宇宙”元年,而标志性事件就是Facebook把公司名称改为“Meta”,并对旗下的“元宇宙”部门每年至少投资百亿美元。库克虽然仅仅把“元宇宙”称为增强现实(AR)但对“元宇宙”这些新东西超级兴奋。2021年3月、6月、7月、10月、11月中国元宇宙市场投融资金额均超过6亿元,其中6月投融资金额超16亿元,达全年最高峰值,而进入2022年以来,中国元宇宙市场投融资更加活跃,2022年1月、2月、3月中国元宇宙市场投融资金额均超过20亿元。见图1- 21 。

图1- 21 2021-2022年4月中国元宇宙市场投融资事件及投融资金额统计
资料来源:IT桔子、智研咨询整理
(四)从领域细分,元宇宙游戏在投融事件和投入资金中占比最多
细分领域来看,元宇宙市场投融资涉及领域主要包括数字人、元宇宙游戏、元宇宙底层技术、元宇宙社交、元宇宙行业应用、元宇宙设备、元宇宙媒体及社区等。2022年1-4月中国元宇宙游戏市场共发生17投融资事件,占总事件58起的29.31%。数字人市场共发生10起投融资事件,元宇宙底层技术市场共发生6投融资事件,元宇宙社交市场共发生7投融资事件,元宇宙行业应用市场共发生13投融资事件,元宇宙设备市场共发生3投融资事件,元宇宙媒体及社区市场共发生2投融资事件。见图1-22 。

图1- 22 2000-2022年4月中国元宇宙细分市场投融资事件数量统计(起)
资料来源:IT桔子、智研咨询整理
2022年1-4月,中国元宇宙游戏市场投融资金额已完成29.45亿元,占总金额81.2亿元的36.27%;数字人市场投融资金额已完成10.7亿元,元宇宙底层技术市场投融资金额已完成19.86亿元,元宇宙社交市场投融资金额已完成2.3亿元,元宇宙行业应用市场投融资金额已完成17.98亿元,元宇宙设备市场投融资金额已完成0.51亿元,元宇宙媒体及社区市场投融资金额已完成0.4亿元(见图1- 23 )。

图1- 23 从2000-2022年4月中国元宇宙细分市场投融资金额统计(亿元)
资料来源:IT桔子、智研咨询整理
(五)从区域细分,中国元宇宙投融热门事件主要发生在北京、上海、深圳、广州、杭州、成都等重点城市
以2022年一季度为例,北京市场和上海市元宇宙市场各发生7起投融资事件,深圳市元宇宙市场发生2起投融资事件,杭州市、成都市和广州市元宇宙市场各发生1起投融资事件。
(六)2022年1-4月中国元宇宙市场融资事件统计
2022年1-4月,李未可、深锶科技、世悦星承、慧夜科技、博宇盖乐、汇智互娱智能、次世文化、超次元数码、深锶科技、都宝客、密境科技、超次元数码、影眸科技、八点八数字科技、爱化身科技等企业均获得融资;投资方包括字节跳动、fa(云岫资本)、源合资本、梅花创投、红杉资本中国、火凤资本、顺为资本、经纬创投、硅基智能,汇智互娱、江苏智推、启明创投、GGV纪源资本、源码资本、云九资本、乐游资本、云九资本、天图投资、北极光创投、指数资本、奇绩创坛、红杉种子基金、宝通科技、中科金财等。具体发生的投融资事件情况表1- 9 所示。
表1-9 2022年1-4月中国元宇宙市场融资事件统计



资料来源:IT桔子、智研咨询整理
五、元宇宙技术逐步趋于成熟,申请元宇宙相关商标看多
艾媒咨询(iiMedia Research)数据显示,从2017年到2021年,中国区块链支出增长约12.8倍;2021年中国VR终端硬件市场规模为136.4亿元,AR终端硬件市场规模为208.8亿元;2021年中国云计算产业规模达2109.5亿元,各领域的技术高速发展为元宇宙行业提供全面的技术支持,而VR、AR、AI 作为元宇宙的技术基础也将迎来高速增长期。
(一)元宇宙相关技术逐渐成熟的整体发展状况
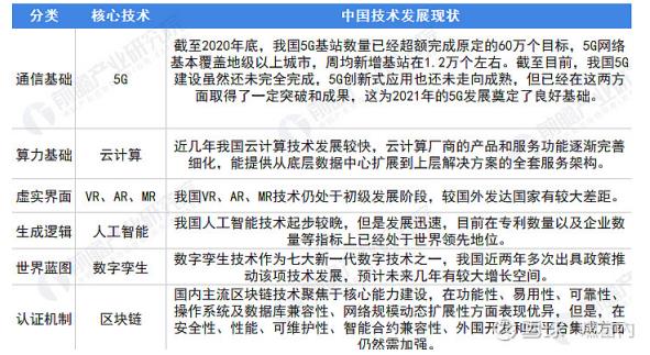
从2021年我国相关技术发展现状来看,我国在VR、AR、MR、数字孪生等方面技术发展较晚,有望在未来迎来进一步的提升。具体情况如图1-10所示。
表1-10 中国云宇宙相关技术发展现状

资料来源:前瞻产业研究院整理
(二)2021年中国支撑元宇宙产业发展的主要技术
“元宇宙”是各种技术创新的总和,需要通过大规模合作构建。目前,中国5G、云计算、人工智能、区块链、AR/VR技术逐步趋于成熟,市场规模也在逐年扩大,为中国元宇宙行业的发展奠定了良好的基础。
1.元宇宙运算技术支撑产业:云计算
元宇宙要求高同步低延时,从而用户可以获得实时、流畅的完美体验。元宇宙中需对大量数据进行迅速传输,需依赖强大的通讯基础设施。
数据显示,2021年中国云计算产业规模达2109.5亿元,增长率为26.3%,预计2023年中国云计算产业规模可突破3000亿元。艾媒咨询分析师认为,中国云计算产业发展能为中国元宇宙的发展提供良好的算力基础。具体情况如图1-24所示。

图1-24 2018-2023年中国云计算产业规模及预测
资料来源:国务院发展研究中心,艾媒数据中心
2.元宇宙认证机制支撑产业:区块链
《堡垒之夜》的创造者“虚拟引擎之父” Tim Sweeney:区块链技术和NFT是通向完全新兴的元宇宙(虚拟世界)的“最合理的途径。元宇宙要 求构建自有独立经济系统,区块链技术通过智能合约等可实现元宇宙内的价值流转,保障系统规则的透明高效执行。
数据显示,从2017年到2021年,中国区块链支出增长了约12.8倍,期间增速较快,但随着行业整顿,预计2022年增速有所下降,到2023年支出规模可突破1万亿。艾媒咨询分析师认为,区块链技术是元宇宙行业认证机制的基础,区块链行业的发展将为元宇宙独立的经济系统构建提供支撑。具体情况如图1-25所示。

图1-25 2017-2023年中国区块链支出及预测
资料来源:国务院发展研究中心,艾媒数据中心
3.元宇宙交互技术支撑产业:VR和AR
通过脑机接口技术,实现嗅觉、味觉等感知体验,同时与虚拟世界自由交互,显著提升拟真体验与沉浸感。
随着中国VR/AR终端硬件出货量的快速增长,VR/AR终端硬件市场规模也在不断扩大。数据显示,2020年中国VR终端硬件市场规模为107.0亿元,AR终端硬件市场规模为125.9亿元,预计到2025年,中国VR和AR终端硬件市场规模分别达到563.3亿元和1314.4亿元。艾媒咨询分析师认为,随着元宇宙概念的兴起,VR/AR行业未来发展将更加受到业界的关注。具体情况如图1-26所示。

图1-26 2020 2025年中国VR/AR终端硬件市场规模及预测
资料来源:国务院发展研究中心,艾媒数据中心
4.元宇宙构建虚拟技术支撑产业:人工智能
AI为元宇宙应用场景提供支撑:计算机视觉、机器学习、自然语言处理和智能语音的发展进步为元宇宙提供了虚实结合的观感,使元宇宙具备多元性与沉浸感。根据艾瑞咨询数据,2019年中国人工智能核心/带动产业规模分别为1088.6/3821.5亿元,艾瑞咨询预计至2025年复合增长率分别为27%/28%。
5.元宇宙接入需求技术支撑产业:物联网
物联网技术能够满足随时随地以各种方式接入元宇宙的要求,同时为元宇宙感知外部信息来源提供支撑。元宇宙的要求之一就是便捷的访问方式,因此人们与互联网交互的方式将不局限于移动手机和电脑,各种穿戴设备、汽车、家居等都将接入网络中。此外,物联网传感器是人类五官的延长,能够确保元宇宙世界捕获更多的外界信息。已有人将元宇宙分为七个层次,如基础设施层、人人交互层、去中心化层、空间计算层等,指出物联网在基础设施层扮演着不可或缺的角色。
(三)企业加速入局元宇宙市场申请元宇宙相关商标
自2021年3月起,国内企业开始注册元宇宙相关商标。2021年7月之前我国元宇宙相关商标注册量保持在25项以下,2021年8月申请量首次突破50项。2021年9月,随着阿里巴巴、中青宝等公司入局,元宇宙商标申请量达到峰值,为344项。2021年10月申请量有所放缓但仍保持在较高水平。而在2021年1月,仅8天就有22项元宇宙相关商标提出申请。下图1-27所示。

图1-27 2021年中国元宇宙相关商标申请情况(单位:项)
资料来源:前瞻产业研究院整理
六、元宇宙产业政策出台逐步增多,重在宏观战略规划
(一)2021中国元宇宙产业政策汇总一览
2021年我国不断出台政策引导和扶持相关元宇宙产业和元宇宙技术的发展。2021年3月,“十四五”规划中首次将“区块链”纳入国家五年规划,明确被列为数字经济重点产业,这对依赖区块链技术的元宇宙产业是一个重大利好消息。2021年我国出台推动元宇宙产业和元宇宙技术发展的主要利好政策汇总如下,见表1-11至表1- 。
表1-11 2021国家部委元宇宙产业政策汇总一览表
| 时间 | 政策 | 部门 | 内容 |
| 2021.01 | 《基础电于元器件产业发展行动计划<2021-2023年)》 | 工业和信息化部 | 引导国内软件企业开发各类电子元器件内仿真设计软件,奖励使用虚拟现实,数字孪生等先进技术开展工业设计,理高企业设计水平。 |
| 2021.03 | 《中华人民共和国国民经济和社会发展第十四个五年规划和2035年远景目标纲要》 | 十三届全国人大四次会议 | “区块链”首次纳入国家五年规划,明确被列为数字经济重点产业。 |
| 2021.03 | 《关于开展全国供应链创新与应用示范创建工作的通如》 | 商务部等8单位 | 加快物联间,大数据、边缘计算,区块错、5G、人工智能,增强现实/虚拟现实等供应链新技术集城应用,推进数学化供应链加速发展。 |
| 2021.03 | 《“双千兆”网情协同发展行动计划(2021-2025年)》 | 工业和信息化部 | 增强现实/虑拟现实(AE/VI)、提高清视账等高带宽应用,进-一步融入生产生活,典型行业干兆应用模式形成示范。 |
| 2021.05 | 《关于开展出版业科技与标准创新示范项目试点工作的通知》 | 国家新闻出版署 | 重点聚焦大数据、人工智能、区块域、云计算、物联网、虚拟现实和增强现实等新技术在出版领域的创新研究。 |
| 2021.06 | 《关于加快推动区块链技术应用和产业发展的指导意见》 | 工业和信息化部 | 在保障措施上,要积极推进应用试点、加大政策支持力度、引导地方加快探索,构建公共服务体系,加强产业人才培养和深化国际交流合作。同时培育一批具有国际竞争力的区块链“名品” “名企” “名园”,发挥示范引领作用。 |
| 2021.07 | 《新型数据中心发展三年行动计划(2021-2023年)》 | 工业和信息化部 | 行动计划明确以下目标,用3年时间,基本形成布局合理、技术先进、绿色低碳、算力规模与数字经济增长相适应的新型数据中心发展格局。 |
| 2021.10 | 《关于组织申报区块链创新应用试点的通知》 | 工业和信息化部 | 明确到2023年底形成一批可复制,可推广的区块链创新应用典型案例和做法经验。 |
| 2021.11 | 《中华人民共和国个人信息保护法》 | 全国人大常委会 | 囊括了加强生物识别等敏感个人信息的保护、通过有限度的可携带权的设定加强个人对个人信息的控制及打破平台数据垄断、对不同规模企业区别设置义务责任等热点问题,为控制元宇宙爆火引发的信息安全风险提供了可行的立法思路 |
| 2021.12 | 《“十四五”数字经济发展规划》 | 国务院 | 创新发展”云生活”服务,深化人工智能、虚拟现实、8K高清视频等技术的融合,拓展社交、购物、娱乐、展览等领域的应用,促进生活消费品质升级。 |
| 2021.12 | 《元宇宙如何改写人类社会生活》 | 中央纪委国家监委 | “理性看待元宇宙带来的新一轮技术革命和对社会的影响,不低估5-10年的机会,也不高估1-2年的演进变化”。 |
| 2021.12 | 《金融科技发展规划( 2022-2025年)》 | 中国人民银行 | 搭建多元融通的服务渠道。以线下为基础,依托5G高带宽、低延时特性将增强现实( AR )混合现实( MR )等视觉技术与银行场景深度融合,推动实体网点向多模态、沉浸式、交互型智慧网点升级。 |
| 2022.01 | “理性看待元宇宙带来的新一轮技术革命和对社会的影响,不低估5-10年的机会,也不高估1-2年的演进变化”。 | 工业和信息化部 | 工信部表示,要特别注重培育-批深耕专业领域工业互联网、工业软件、网络与数据安全、智能传感器等方面的“小巨人”企业,培育一批进军元宇宙、区块链、人工智能等新兴领域的创新型中小企业。 |
资料来源:根据相关资料整理
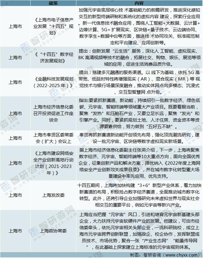
表1-12 2021上海市元宇宙相关政策

资料来源:政府官网、智研咨询整理
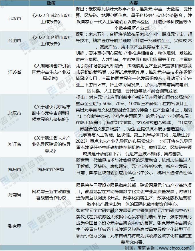
表1-13 其他地方政府元宇宙相关的政策

资料来源:政府官网、智研咨询整理
(二)2016~2020中国元宇宙产业政策汇总一览
表1-14 2016~2020中国元宇宙产业政策汇总一览表

资料来源:中商产业研究院
(三)美欧日韩俄等国外元宇宙相关政策
美国政府对于元宇宙仍处于观望状态,尚未提出明确的元宇宙建设纲要性文件和官方表态,其对数据安全的担忧及产业巨头垄断风险的警惕暂时占据上风。美国的监管机构重点关注数据安全和隐私保护问题。表1-15 至1-19所示。
表1-15 美国元宇宙相关政策

资料来源:智研咨询整理
欧洲缺乏互联网基因,没有大型的原生态互联网公司,其市场基本都被美国互联网巨头占领。欧洲的诉求是加强互联网企业的监管,防范数字龙头企业利用垄断地位扼杀竞争活力,反感美国科技巨头在欧洲赚取巨额利润却仅缴纳微薄税款。
表1-16 欧洲地区元宇宙相关政策

资料来源:智研咨询整理
日本寻求扶持元宇宙相关产业,建立新型国家优势。日本经济产业省于 2021 年 7 月发布《关于虚拟空间行业未来可能性与课题的调查报告》,将元宇宙定义 为“在一个特定的虚拟空间内,各领域的生产者向消费者提供各种服务和内容”。
表1-17 日本元宇宙相关政策

资料来源:智研咨询整理
在全球范围内,韩国政府对元宇宙反应最快,已经成立了元宇宙协会。根据10月份数据,包括三星在内的两百多家韩企已经加入了这个协会。此外,韩国首都首尔市政府近日宣布,将打造“元宇宙平台”,向市民提供公共服务。届时,首尔市政府将成为韩国首个提供元宇宙服务平台的地方政府。韩国政府日前宣布,将在未来培育220家公司和4万名专门从事元宇宙技术的专业人士,并创造50亿韩元(约2642万元人民币)的收入,这是国家下场在政策上提供的对“元宇宙”公司的支持。
表1-18 韩国元宇宙相关政策

资料来源:智研咨询整理
在俄罗斯现任总统普京看来,元宇宙的价值在于,让人们不论相距多远,都可以一起交流、工作、学习、落实联合创新项目和商业项目,而不是人们从不完美的现实世界逃离的目的地。在他看来,为了让元宇宙发挥应有的价值,必须要这个“全新世界”的经济和社会关系规范。
表1- 19 俄罗斯对元宇宙的态度

资料来源:智研咨询整理
七、网民认知大多数人知晓,喜忧参半期盼风险监管
2021年“元宇宙”一词出现在网络的频率相当高。艾媒咨询(iiMedia Research)对部分城市的调查数据显示,受访网民基本上都有听说过元宇宙,其中90%的网民有所接触,主要原因是对VR游戏感兴趣,社交属性逐渐突显。近五成的网民“比较了解”,15.9%非常了解;约六成网民表示未来会参与元宇宙的社交,意愿较高。艾媒咨询分析师认为,中国网民对新鲜事物接受程度较大,对新事物的产生会有想要“预知”的情绪,这加速了“元宇宙”概念的普及。
(一)2021年中国网民关于元宇宙情况调查的基本结论
1.在元宇宙的细分领域中,网民期待值较高的大多为泛娱乐领域。分析师认为,目前元宇宙雏形大多在泛娱乐层面,且用户兴趣度及期待度较高,因此大多资本集中在泛娱乐领域发力。
2.超六成网民表示未来会参与元宇宙的社交,明确表示不会的仅有10.6%。分析师认为,在互联网普及度极高的背景下,元宇宙社交模式推广难度较低且在用户群体达到一定规模后将形成“羊群效应”,在保障元宇宙体系完善的前提下,全民元宇宙社交存在较大的可能。
3.近七成的中国网民担心元宇宙的普及易使人沉迷虚拟世界。分析师认为,网民的担心主要源于对未完全成形的元宇宙缺乏了解,及对互联网目前存在弊端的放大。元宇宙接下来的发展需要综合考虑用户对其发展痛点的担忧,重点关注防沉迷机制的建设和对心智尚未成熟用户的保护。
(二)中国网民对元宇宙产业发展趋势的判断和期盼
1.元宇宙技术储备逐步完善,率先驱动视听技术发展
目前中国5G、云计算、人工智能、区块链、AR/VR技术逐步趋于成熟,市场规模也在逐年扩大,为中国元宇宙行业的发展奠定了良好的基础。齐全的产业链和技术、庞大的市场规模使得中国元宇宙行业具备天然的发展优势。在元宇宙立体交互展示的需求下,如视听行业技术亦得到相应发展,通过AI影音技术等综合运用,用户更能得到沉浸式体验。
2.技术驱动虚拟平台建立,有望带动消费增长
相对于现实,虚拟生态更多以概念的形式存在。但即使是概念,也可以带动很多行业的发展,推动虚拟平台的建立。因通信和算力、VR/AR设备和人工智能等领域的升级,体验和交互形式将更加趋于沉浸。如新氧平台的AR 检测脸型服务、得物 App 的 AR 虚拟试鞋功能等,在 AR、VR、可穿戴设备、触觉传感等技术的带动下,更加沉浸式的消费或将成为常态,不再局限于购物等基本消费,AR 房屋装修、远程看房、甚至模拟旅游景点都将成为可能,从而带动消费增长促使经济发展。
3.元宇宙带动产业链的发展带来一定的经济效益,但伴随着一定的经济风险
在元宇宙概念的发展过程中,技术、商业模式创新、应用等方面引发了资本关注,带动产业链的发展,但难以避免存在风险,元宇宙需警惕资本绑架。由于元宇宙产业还处于初期发展阶段,相关政策尚不明晰,立法监管仍是空白。NFT等虚拟货币带来一定经济效益时也会伴随着一定的经济风险,而经济风险可能会从虚拟世界传导至现实世界。
4.目前元宇宙尚无实质性产品落地,应当谨防炒作风险
尽管中国VR/AR终端硬件、虚拟偶像、沙盒游戏等元宇宙雏形产业发展势头良好,市场规模不断扩大,但这些产品均先于“元宇宙”概念出现,目前元宇宙仍处于概念阶段,并无明确落地场景或者产品。元宇宙概念能够带动技术发展,但是也需要警惕在元宇宙之下的行业风险,避免金融诈骗等发生。
风险警示:元宇宙背景下视听技术或率先突破,但须警惕行业风险。元宇宙需要立体交互展示,这首先驱动了音视频技术发展,视听技术产业或将率先突破。为了更好地适应元宇宙技术,部分视听企业率先探索相关技术,如影谱科技的AI影像技术和数字3D互动设备,使得用户可以从简单视觉展示到沉浸式体验;喜马拉雅的TTS语音合成技术下,内容创作者获得一种全新的创作方式。元宇宙概念能够带动技术发展,但是也需要警惕在元宇宙之下的行业风险,避免企业部分企业扎堆投入元宇宙形成行业热钱,更要避免企业以元宇宙之名圈钱以此形成金融诈骗。
